快评丨5 亿专项债 “沉睡”?湘潭虚假项目敲响地方债务防控警钟
据债券风云报道:一项总投资逾7.2亿元、发行5亿元政府专项债券的湘潭县冷链物流基地项目,在债券资金2023年到位后,宣称的建设地点未见动工痕迹,5亿元资金去向成谜。这起疑似以虚假项目套取、挪用专项债的事件,不仅刺痛了公共财政的神经,更撕开了地方债务防控中的薄弱环节,在地方债务风险防控常态化的背景下,敲响了振聋发聩的警钟。

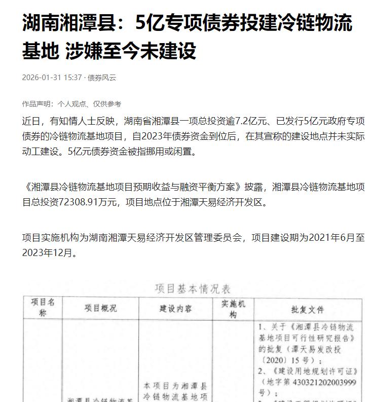
政府专项债券是地方补短板、惠民生、促发展的重要金融工具,是衔接财政政策与实体经济的关键纽带,其发行与使用有着严格的制度规范和明确的用途边界。湘潭县这一冷链物流项目,在发行材料中详细列明了建设内容、用地规模、建设周期,看似符合专项债支持的民生与产业配套方向,实则沦为“纸面项目”——没有土地供应,意味着项目缺乏落地的基础;没有招投标记录,违背了《中华人民共和国招标投标法》中政府性资金使用的基本要求;宣称的建设期届满仍未动工,更是直接否定了项目的真实性。这种“纸上谈兵”的操作,本质上是对专项债资金的漠视,是对公共利益的损害,更是对地方债务防控纪律的公然突破。
事件的发生绝非偶然,背后折射出多重深层次问题。其一,项目审核把关形同虚设。国务院办公厅《关于优化完善地方政府专项债券管理机制的意见》明确要求,完善专项债项目“一案两书”制度,强化中介机构审核责任,确保项目真实可行。但湘潭县这一项目,显然未通过严格的审核关,虚假的项目规划得以顺利通过审批、发行债券,暴露出项目审核环节“重材料、轻核查”“重流程、轻实效”的顽疾,审核机制的刚性约束未能有效发挥作用。其二,地方发展理念存在偏差。公开资料显示,湘潭市过去十几年因盲目融资推进城市化和产业园区建设,债台高筑一度被财政部列入债务预警地区,城投平台非标逾期、违规融资等问题频发,甚至有天易经济开发区相关领导因违规举债被查处。
在债务压力之下,部分地方仍未摒弃“重融资、轻实效”的错误导向,将专项债视为“圈钱工具”,通过包装虚假项目缓解资金压力,忽视了债务风险的底线。其三,资金监管与问责机制存在短板。湖南省财政厅早在2023年5月就明确要求,加强政府债务风险防控,举债有度、用债有方、还债有源、管债有法,决不允许通过新增隐性债务上新项目。但这一要求在基层执行中出现了“温差”,专项债资金使用的穿透式监管未能落实,资金流向缺乏有效追踪,违规行为未能及时发现和查处,问责的震慑力不足,导致部分干部心存侥幸、铤而走险。
值得警惕的是,湘潭县的案例并非个例。财政部曾通报多起融资平台违法违规举债案例,涉及陕西、黑龙江、贵州等多个省份,违规方式包括代政府借款、政府承诺担保、抵押公益性资产等,与湘潭县疑似套取专项债的行为,本质上都是对财经纪律的漠视,对地方债务风险的忽视。这些案例共同警示我们,地方债务防控没有“旁观者”,专项债管理的每一个环节都容不得丝毫松懈。专项债资金是公共财政的“血汗钱”,每一分都应用在刀刃上,用在真正惠及民生、拉动发展的项目上,绝不能成为少数人违规操作的“唐僧肉”,更不能成为地方隐性债务的“避风港”。
筑牢地方债务防控的制度防线,破解专项债管理中的顽疾,需要多方协同、标本兼治。首先,要强化项目审核的刚性约束,严格落实专项债项目“一案两书”制度,加强对项目真实性、可行性的实地核查,对无土地、无规划、无可行性的“三无项目”坚决说“不”,从源头遏制虚假项目套取资金的行为。其次,要健全专项债资金全流程监管机制,严格执行专户管理、专款专用要求,依托信息系统实现资金使用的穿透式监管,动态追踪资金流向和项目建设进度,及时发现和整改资金闲置、违规挪用等问题,确保资金使用规范高效。再次,要压实地方主体责任,引导地方政府树立正确的发展观和政绩观,摒弃盲目融资、粗放发展的模式,聚焦真实项目需求,合理举债、规范用债,推动城投平台市场化转型,多措并举化解存量债务、严控新增债务。最后,要强化问责追责,坚持“发现一起、查处一起、问责一起”,对违规套取、挪用专项债资金的行为,不仅要追究具体责任人的责任,还要追究相关监管部门的失职责任,公开通报典型案例,形成强有力的震慑,让财经纪律成为不可触碰的“高压线”。
地方债务风险防控是一场持久战,容不得丝毫麻痹大意。湘潭县5亿元冷链专项债疑似违规事件,再次提醒我们,专项债管理必须严字当头、实字托底,既要堵住审核、监管、问责中的漏洞,也要纠正地方发展中的理念偏差。唯有如此,才能让专项债真正发挥补短板、惠民生、促发展的作用,才能守住不发生系统性地方债务风险的底线,才能让公共财政资金真正惠及于民,为地方高质量发展注入持久动力。
-
清苑农信社因违法放贷被罚50万元 3人终身禁业
3月20日,国家金融监督管理总局保定监管分局正式发布行政处罚信息公开表(保金罚决字〔2026〕2号),对保定市清苑区农村信用联社股份有限公司(以下简称“清苑农信社”)违法违规发放贷款行为依法作出处罚,涉事机构及多名相关责任人分别受到严肃处理,彰显了监管部门整治银行业违法违规行为、防范金融风险的坚定决心。
넶0 2026-03-20 -
因围标串标 圣鑫建设集团3年被禁参加军采活动
近日,军队采购网发布“关于对圣鑫建设集团有限公司失信处理公告概要”。公告显示,因围标串标,根据军队供应商管理相关规定,禁止3年内参加全军物资工程服务采购活动的处理。在禁止期内, 法定代表人王党军、自然人控股股东无控股或管理的其他企业禁止参加上述范围军队采购活动,授权代表徐鑫禁止代理其他供应商参加上述范围军队采购活动。
넶0 2026-03-20 -
奇瑞汽车上市首年营收破3000亿 利润增速领跑营收
3月18日,奇瑞汽车股份有限公司(股票代码:9973.HK,以下简称“奇瑞汽车”)正式发布2025年度业绩公告。作为去年9月25日登陆港股后的首份年度成绩单,奇瑞汽车交出了一份规模与质量双提升的答卷,营收首次突破3000亿元大关,利润增速显著高于营收增速,彰显出强劲的发展韧性与经营质效的持续优化。
넶2 2026-03-20
- 2026-03-20
- 2026-03-20
- 2026-03-20
- 2026-03-19
- 2026-03-19
- 2026-03-19
- 2026-03-18
- 2026-03-18
